El avance hacia fuentes de energía renovable está generando un cambio importante en el paisaje energético: la aparición de microrredes. Estas redes más pequeñas surgen como respuesta a la necesidad de aprovechar al máximo la energía renovable, enfrentando desafíos como la variabilidad de la energía y la garantía de su estabilidad operativa.
Las energías renovables se perfilan como una alternativa atractiva para sustituir las formas de generación convencionales y mitigar el impacto ambiental, además de preservar los recursos naturales no renovables, cada vez más escasos.
En este contexto, los grandes sistemas de generación centralizados están migrando hacia redes más pequeñas, donde la penetración de fuentes renovables es alta, formando una entidad controlable única conocida como microrred.
Estas redes micro tienen la capacidad de operar de forma aislada o conectadas directamente al sistema de distribución principal. Sin embargo, la variabilidad y la estocasticidad de los recursos naturales renovables plantean una serie de desafíos, como asegurar un despacho óptimo de energía, maximizar el aprovechamiento de los recursos renovables y alcanzar los puntos de consigna asociados a la frecuencia y al voltaje.
Todos estos aspectos inciden directamente en la calidad de la potencia final entregada al consumidor, y si no se gestionan adecuadamente, pueden desencadenar una serie de problemas operativos y técnicos, tanto en el lado de la demanda como en el de la generación.
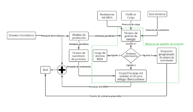
Una manera de gestionar todos estos problemas desde un enfoque integral es controlar la microrred con una técnica de control jerárquico. Este enfoque se encarga de mantener los diferentes parámetros de la microrred en sus puntos de consigna, pero a través de cuatro niveles de control con tareas bien definidas.
En una inspección rápida, el nivel más bajo tiene como objetivo regular consignas de corriente y voltaje de los convertidores electrónicos de potencia que sirven como interfaz entre el sistema de generación y el punto de acople común, el nivel primario se encarga de alcanzar las consignas de potencia activa y reactiva, el nivel secundario realiza la compensación de posibles desviaciones de frecuencia y voltaje asociadas a fallas, conexión de cargas, disminución en la generación, entre otros. Y el nivel superior se encarga de gestionar un despacho óptimo de potencia entre las diferentes unidades de generación y almacenamiento de energía.

Adicionalmente, el diseño del controlador en cada nivel trae consigo un fuerte componente matemático y físico para poder modelar el comportamiento dinámico de una microrred, afortunadamente con el crecimiento exponencial del Big Data, Machine Learning y el acceso a grandes volúmenes de datos, las técnicas de modelamiento tradicionales están siendo opacadas por técnicas que estiman de manera precisa, dinámicas complejas a través del análisis y gestión de esta información, cambiando el método y el enfoque para concebir sistemas de control más robustos y tolerantes a fallas.

Sobre el autor: Técnico de investigación del Departamento de Ingeniería Eléctrica, Electrónica y Telecomunicaciones. Ingeniero en Mecatrónica y egresado de la Maestría en Ciencias de la Ingeniería Eléctrica Universidad de Cuenca.
Enlaces de interés:
Ingeniería Eléctrica, Electrónica y Telecomunicaciones – UCUENCA
Maestría en Ciencias de la Ingeniería Eléctrica – UCUENCA
Bibliografía revisada.
- Durán, F., Pavón, W., & Minchala, L. I. (2024a). Forecast-based energy management for Optimal Energy Dispatch in a Microgrid. Energies, 17(2), 486. https://doi.org/10.3390/en17020486
- Duran, J. F., & Minchala, L. I. (2023). A Comparative Study on Time Series Prediction of Photovoltaic-Power Production Through Classic Statistical Techniques and Short-Term Memory Networks. 2023 9th International Conference on Control, Decision and Information Technologies (CoDIT). https://doi.org/10.1109/codit58514.2023.10284303
Los artículos publicados son de exclusiva responsabilidad de cada autor/a. El lector queda autorizado a consultar, descargar y reproducir los contenidos que se ofrecen en el folleto, siempre conservando la información del documento original, observando claramente las fuentes utilizadas y respetando ante todo los derechos de autor.